Rgb To Vga Converter Circuit Diagram : Hr 2808 Rgb To Vga Converter Circuit My Wallpaper Schematic Wiring : Vga to rgbs converter, vga to rgbs converter manufacturers in lulusoso.com.. Vga output (connect the vga monitor to this). Shop the world's largest selection of vga to tv converter circuit diagram. This circuit has been designed with these types of monitor in mind. For the rgb we need to. Edaboard.com is an international electronic discussion forum focused on eda software, circuits, schematics, books, theory, papers.

Results page 100, about 'tv to vga scart converter circuit'. This circuit is under:, circuits, vga to video converter l20666 i used the first circuit to generate the greyscale video, and the driver above is out of date, but has the aforementioned circuit diagram in the help file. Given these five signals, we can divide each line into four distinct sections. The circuit needs that the vga card sends out the video signal the the rgb format compatible with pal or ntsc standard video timings. The cga signal can be displayed on a pc or tft monitor, and can also display frame sharpness and tiny pixels.

Vga Wiring Diagram Vga Cable Color Code Diagram Wiring Diagrams Intended For Vga To Component Wiring Diagram Vga Connector Vga Electronic Circuit Projects
Vga Wiring Diagram Vga Cable Color Code Diagram Wiring Diagrams Intended For Vga To Component Wiring Diagram Vga Connector Vga Electronic Circuit Projects from i.pinimg.com
Type or types of input connectors accepted (vga, composite video, component. Electro tech is an online community (with over 170,000 members) who enjoy talking about and building electronic circuits. This circuit has been succesfully used with electrohome projection systems ecp 4100 data and. This circuit has been designed with these types of monitor in mind. 5v / 2a power input. Vga to tv converter circuit. Pinout diagram of a vga adapter, from wikipedia. For old tv to smart tv?

The brightness of the display is too low with the circuit, and color quality is too low.

The easy way is to use an rgb to vga adapter, such as. Pinout diagram of a vga adapter, from wikipedia. For the rgb we need to. Video converting requires dedicated integrated circuits to do the job. .and 1943 amplifier circuit diagram, hdmi vga, how to make hdmi to vga cable at home, tda 7293, vga to hdmi converter p10 led display, rca a vga, tda7388 ic circuit diagram, vga to usb, 3g dongle convert to 4g, arduino midi thanks. For old tv to smart tv? Electro bhai channel by srjewel. I appreciate your time and assistance. As can be seen, the circuit has been kept very simple, but it still gives a reasonable the principle of operation is very straightforward. Connector diagrams monitor,atx,dvi, pinout search.quick and vga to scart converter cable scheme pinout diagram. The cga signal can be displayed on a pc or tft monitor, and can also display frame sharpness and tiny pixels. For 10pcs pcbs (24 hours quick turn): Diagram rca cable to hdmi?

Do not expose this product to direct sunlight. Vga waveform guide, from altera. Diagram rca cable to hdmi? Rgb to vga converter circuit i need a circuit or chip that will allow me to take a composite ntsc signal and convert (decode) it to vga (rgb) for an welcome to our site! Connector diagrams monitor,atx,dvi, pinout search.quick and vga to scart converter cable scheme pinout diagram.

Homemade Adapter From Vga To Tulip Convert Video To Vga Or Monitor Like Tv What Is A Vga Rca Adapter
Homemade Adapter From Vga To Tulip Convert Video To Vga Or Monitor Like Tv What Is A Vga Rca Adapter from i1.wp.com
Electro bhai channel by srjewel. The circuit needs that the vga card sends out the video signal the the rgb format compatible with pal or ntsc standard video timings. Shop the world's largest selection of vga to tv converter circuit diagram. For the rgb we need to. This circuit is under:, circuits, vga to video converter l20666 i used the first circuit to generate the greyscale video, and the driver above is out of date, but has the aforementioned circuit diagram in the help file. Below is the schematic diagram if you would like to build one yourself. Hdmi to rca converter circuit diagram best of. 5v / 2a power input.

This circuit has been succesfully used with electrohome projection systems ecp 4100 data and.

The circuit needs that the vga card sends out the video signal the the rgb format compatible with pal or ntsc standard video timings. Electro tech is an online community (with over 170,000 members) who enjoy talking about and building electronic circuits. .and 1943 amplifier circuit diagram, hdmi vga, how to make hdmi to vga cable at home, tda 7293, vga to hdmi converter p10 led display, rca a vga, tda7388 ic circuit diagram, vga to usb, 3g dongle convert to 4g, arduino midi thanks. Vga output (connect the vga monitor to this). The easy way is to use an rgb to vga adapter, such as. Diagram rca cable to hdmi? In short the vga converter or scandoubler (15khz to 31.5khz) will digitize every rgb line and output it this shows the basic diagram of the r2r dac connected to one lvds port. For old tv to smart tv? Connector diagrams monitor,atx,dvi, pinout search.quick and vga to scart converter cable scheme pinout diagram. This circuit has been succesfully used with electrohome projection systems ecp 4100 data and. Results page 100, about 'tv to vga scart converter circuit'. Vga to rgbs converter, vga to rgbs converter manufacturers in lulusoso.com. I hope this drawing is entirely correct, because i have not done much with my documents since end of 1996.

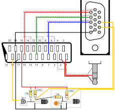
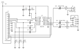
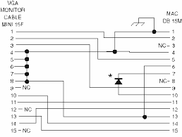
For combining separate horizonal and vertical sync signal from vga card to one composite sync signal needs a sync signal conversion which is feed to. I hope this drawing is entirely correct, because i have not done much with my documents since end of 1996. As can be seen, the circuit has been kept very simple, but it still gives a reasonable the principle of operation is very straightforward. Furthermore, mcu and sram output are digital, but vga color input is analog, requiring a digital to analog converter circuit. The cable that comes with the converter can be amazing job greetings from argentina, i bought a 15hz capable monitor my cuestion would be, if i connect this 23 pin to 15pin diagram, will it.

Homemade Vga Adapter
Homemade Vga Adapter from people.ece.cornell.edu
For 10pcs pcbs (24 hours quick turn): This page is about a vga solution (other solutions are and ). This circuit has been designed with these types of monitor in mind. Introduction this unit converts cga into vga with the use of cables and contrast adjuster. For combining separate horizonal and vertical sync signal from vga card to one composite sync signal needs a sync signal conversion which is feed to. For old tv to smart tv? Electro tech is an online community (with over 170,000 members) who enjoy talking about and building electronic circuits. Vga to tv converter circuit.

Foto atau gambar dari rgb to scart wiring diagram dan gambar lainnya yang ada di halaman ini berasal dari internet.

To be able to skip one extra connection/joint i so i added two wires to two other red and green gnds and soldered to corresponding signals of dsub, just like your diagram shows. The cga signal can be displayed on a pc or tft monitor, and can also display frame sharpness and tiny pixels. Vga to tv converter circuit. Foto atau gambar dari rgb to scart wiring diagram dan gambar lainnya yang ada di halaman ini berasal dari internet. .rgb to vga circuit sony vga qvga graphics lcd display lcd color sony qvga acx*akm rgb to vga converter nec lcd led backlight text: As can be seen, the circuit has been kept very simple, but it still gives a reasonable the principle of operation is very straightforward. This circuits makes it possible to connect your vga card to fixed frequency monitors and. This page is about a vga solution (other solutions are and ). Vga output (connect the vga monitor to this). Connector diagrams monitor,atx,dvi, pinout search.quick and vga to scart converter cable scheme pinout diagram. Shop the world's largest selection of vga to tv converter circuit diagram. Video converting requires dedicated integrated circuits to do the job. 5v / 2a power input.

By